World Space
A web app that helps users modify pc usage behaviors in order to decrease their carbon footprint.

Overview
Every semester, Old Dominion University mandates that senior computer science students undertake a culminating project. For this project, students are organized into groups consisting of 6-7 members and assigned the responsibility of creating an application from its initial conception to a working prototype. The application's primary objective is to address a significant societal problem while showcasing the students' adeptness in applying the wide array of skills and technologies they have acquired throughout their degree program.
My team of 6 was tasked with developing World Space, an eco-feedback application designed to facilitate sustainable practices in high-performance personal computing.
Goals
Intuitive Design
The system should prioritize creating a user-friendly interface that is intuitive and easy to navigate. Users should be able to access and understand the eco-feedback information effortlessly.
Engaging Design
The system should aim to engage users and motivate them to adopt sustainable behaviors by incorporating progress tracking elements and visual representations of impact.
Personalized Design
The system should allow users to set personalized goals and preferences, tailoring the feedback and recommendations to their specific needs and interests.
Discovery
Competitive Analysis Matrix
The competitive analysis chart helps us compare our app's features to those of our competitors. It shows us trends and opportunities in the market. By understanding what users expect from a hardware monitoring app, we made our solution similar to familiar features. This makes it feel easier to use and navigate.

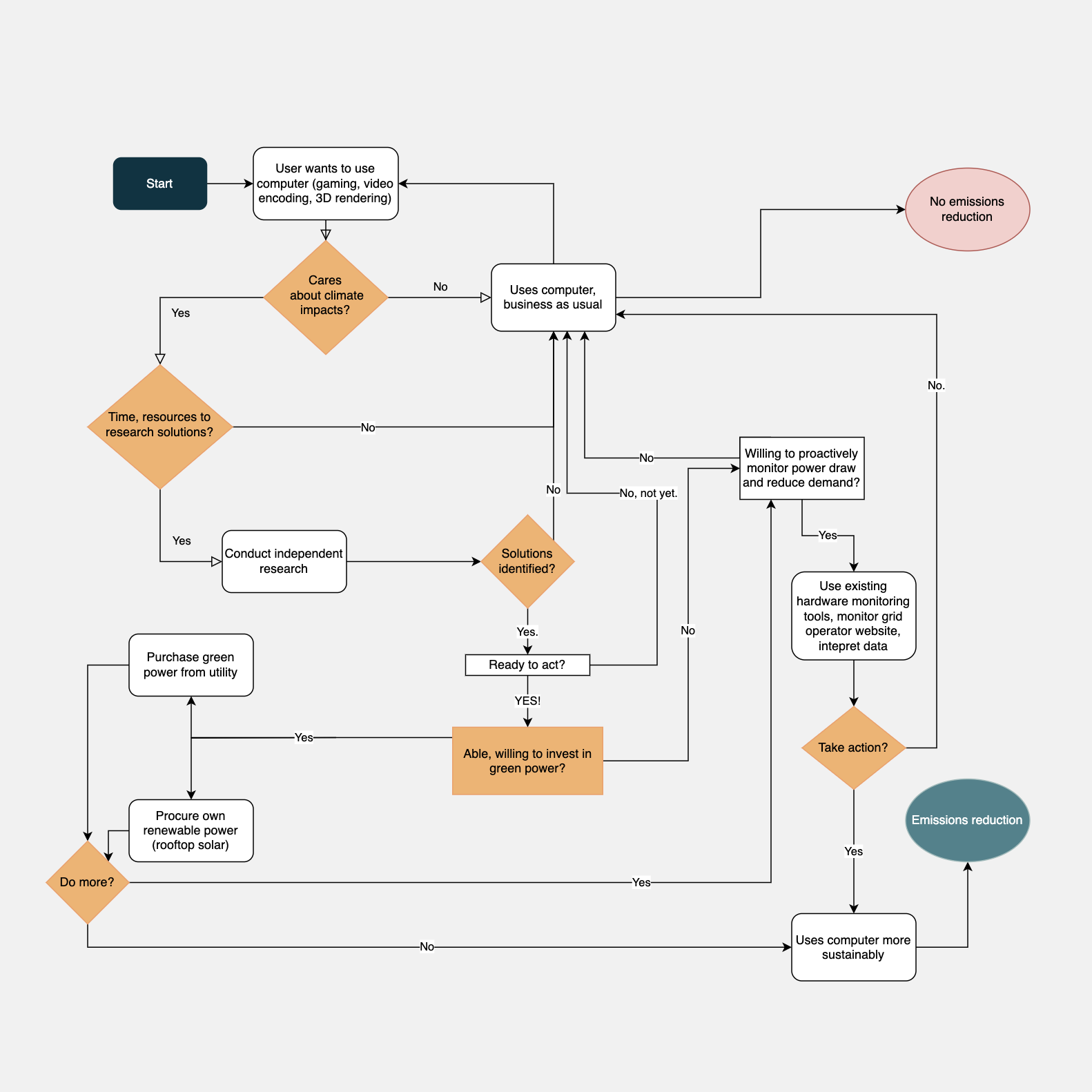
Current Process Flow
My team focused on tackling the problem with a user-centric approach to design. The Current Process Flow diagram provides a visual representation of the existing user journey. It demonstrates the user's current experience and identifies pain points or areas for improvement.
Solution Flow
The Solution Flow highlights the proposed improvements to the user journey. It communicates how the user experience will be enhanced through the removal of many of the obstacles and complexities faced by users who wish to reduce their carbon footprint.


Understanding the User


Project Results
Login + Registration
Users can log in or create a new account by toggling between the login and registration pages.
Profile
Users can personalize their experience within the app. while also providing a way for the modification of required credentials.
News
Users are provided with educational resources and real-world context through news articles.

